返回顶部
登录文山州融媒体中心账号
【关注】新版诊疗方案来了!传播途径、治疗药物有变化
发布时间:2020-02-20 10:29:06
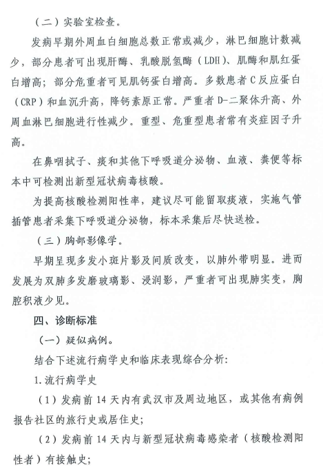
2月19日,国家卫生健康委员会发布了《新型冠状病毒肺炎诊疗方案(试行第六版)》。相比于此前的版本,新版的《诊疗方案》中增加了新冠病毒的传播途径“存在经气溶胶传播的可能”;取消湖北省和湖北省以外其他省份的区别,统一分为“疑似病例”和“确诊病例”两类。

还有哪些新内容?一起来看↓↓

传播途径将“经呼吸道飞沫和接触传播是主要的传播途径”改为“经呼吸道飞沫和密切接触传播是主要的传播途径。”“接触”前增加“密切”二字。增加“在相对封闭的环境中长时间暴露于高浓度气溶胶情况下存在经气溶胶传播的可能。”

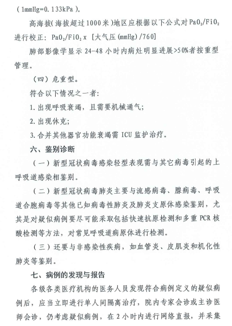
第六版诊断标准取消湖北省和湖北省以外其他省份的区别。统一分为“疑似病例”和“确诊病例”两类。

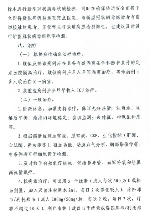
有关抗病毒治疗,删除“目前没有确认有效的抗新型冠状病毒治疗方法。”在试用药物中,增加“磷酸氯喹(成人500mg,每日2次)和阿比多尔(成人200mg,每日3次)”两个药物。利巴韦林建议与干扰素或洛匹那韦/利托那韦联合应用。试用药物的疗程均不超过10天。建议在临床应用中进一步评价目前所试用药物的疗效。不建议同时应用3种及以上抗病毒药物,出现不可耐受的毒副作用时应停止使用相关药物。
针对重型、危重型病例的治疗,增加“康复者血浆治疗”,建议适用于病情进展较快、重型和危重型患者。
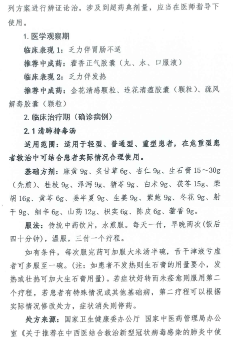
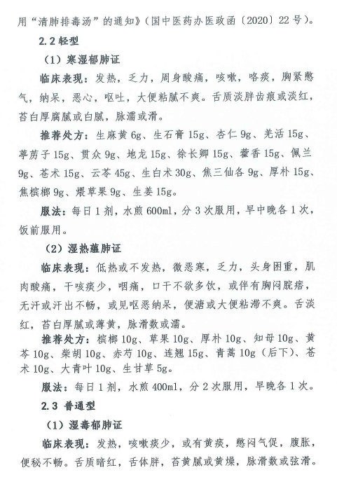
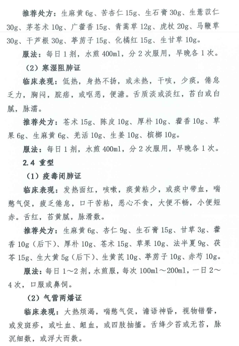
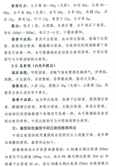
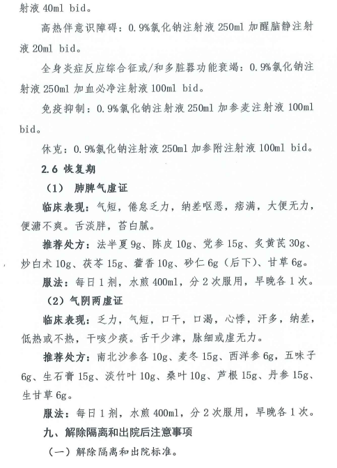
针对中医治疗,延续上一版对疾病全过程的分期,将中医治疗分为医学观察期和临床治疗期(确诊病例)。医学观察期推荐使用中成药。临床治疗期推荐了通用方剂“清肺排毒汤”,并分别对轻型、普通型、重型、危重型和恢复期从临床表现、推荐处方及剂量、服用方法三个方面予以说明。同时,在方案中增加了适用于重型、危重型的中成药(包括中药注射剂)的具体用法。
看图片,了解最新版诊疗方案详。














(来源:云南发布)
(编辑 刘梅)
(排版 罗钢)
(审核 资云波)

滇公网安备 53262102000180 号
文山评议
我为文山“十五五”规划建言献策
关爱企业 服务产业