返回顶部
登录文山州融媒体中心账号
最新!文山州8县(市)均为低风险区啦!
发布时间:2020-02-25 14:48:05 阅读 29457
2月25日0时至12时,无新增确诊病例,新增治愈出院病例5例(保山市2例,昭通市、曲靖市、红河州各1例)。
截至2月25日12时,全省累计确诊病例174例,治愈出院129例,死亡2例,现有确诊病例43例,其中重症1例。现有疑似病例22例。
各州市累计确诊病例:

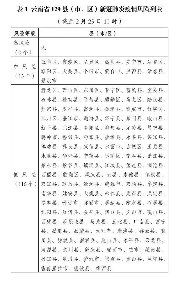
2月25日,云南省卫生健康委员会发布调整后的云南省129个县(市、区)新冠肺炎疫情风险列表。
截至2月25日10时,全省中风险县(市、区)13个,低风险县(市、区)116个。无疫情高风险县(市、区)。
相比2月24日发布的风险列表,麒麟区、文山市、大理市3个市(区)下调为低风险地区。全省低风险县(市、区)增加3个,中风险县(市、区)减少3个。
据中共云南省委、云南省人民政府应对新型冠状病毒感染肺炎疫情工作领导小组指挥部第10号通告《云南省应对新冠肺炎疫情分区分级防控的实施意见》,因疫情变化,风险等级将作适时调整。


(来源:云南省卫生健康委员会)
(编辑 李正红)
(排版 罗钢)
(审核 资云波)

滇公网安备 53262102000180 号
文山评议
我为文山“十五五”规划建言献策
关爱企业 服务产业