返回顶部
登录文山州融媒体中心账号
麻栗坡县入选这份国家级名单!
发布时间:2025-12-25 16:02:32
近日
生态环境部发布
2025年生态文明建设示范区名单
其中
文山州麻栗坡县入选
详情如下
↓↓↓
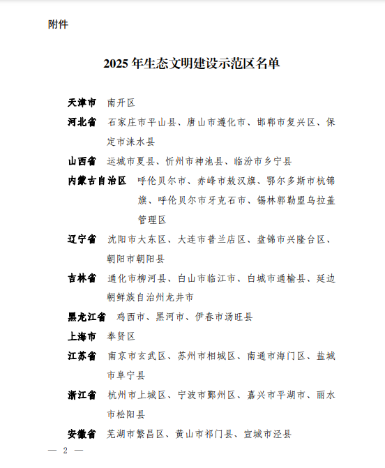
关于命名2025年生态文明建设示范区的公告
为深入贯彻习近平生态文明思想,充分发挥试点示范的平台载体和典型引领作用,经审核,我部决定命名天津市南开区等105个地区为2025年生态文明建设示范区,现予公告(名单见附件)。
附件:2025年生态文明建设示范区名单
生态环境部
2025年12月24日


麻栗坡县为什么能获此殊荣?
请继续往下看
麻栗坡:生态铺满振兴路 绿美边关入画来
在祖国西南边陲,麻栗坡县以红为底、点绿生金、固边成屏,织就一草一木、一山一水、一步一景生态富民图,推动习近平生态文明思想在祖国边境落地生根、绿满边关。


红为底,赤诚初心塑山河。作为拥有272公里边境线的边疆县,麻栗坡县始终坚持以守护疆土的赤诚呵护边关青绿,通过顶格压责,构建党政同心同责抓落实的工作格局;通过理论打头,开发习近平生态文明思想实践运用校本课程,纳入老山干部学院必修科目;通过实践动员,激发边民共建绿美家园的生态自觉。三十年来,治理石漠化235平方公里,森林覆盖率提升至40.9%,拯救28种濒危物种,重点野生动植物保护率超90%。


绿生金,生态福利促发展。聚焦“美丽中国”建设,纵深推进污染防治攻坚,实现空气质量优良率稳超98%、国控断面水质稳定达二类标准,危废处置率、乡镇污水设施覆盖率均达100%,行政村生活污水治理率提升至72.9%。系列绿色实践催生生态红利持续释放,清洁能源并网、绿色产业兴起、云海茶园、碧空蓝天、秘境村落绵延成景,特别是“老山茶”纳入“国礼目录”,走进数十个国家,成为联结世界的“友谊大使”,“红+绿+边”旅游资源互补互促,既绿了家园又富了百姓。


边为屏,和美共生睦邻邦。站位“云南面向西南生态安全屏障”的前沿阵地,建立国门安全联动机制,建立“物防+人防+技防”边境立体防控网,从源头遏制跨境生态风险,守护双边国门生物安全。同时,深化与越方生态保护与产业合作,推动天保口岸进出口货值创历史新高,实现“守生态”与“兴边贸”的良性互动。


生态美边,生态富民,生态固边,麻栗坡已迈出坚实步伐,更以坚定决心、务实举措久久为功,为筑牢西南生态安全屏障、建设美丽中国贡献边疆力量。



(来源:生态环境部 麻栗坡县融媒体中心)
(编辑:唐雪娇 美编:向传帅 二审:关韦伟 终审:徐昌建)

滇公网安备 53262102000180 号
文山评议
来为文山改革发展出谋划策
关爱企业 服务产业